- 歡迎來到安徽自考網!為考生提供安徽自考信息服務,網站信息供學習交流使用,非政府官方網站,官方信息以安徽教育考試院www.ahzsks.cn為準。 免費領取課程
合肥市2024年下半年自學考試畢業辦理溫馨提示(一)
合肥市2024年下半年自學考試畢業預計11月下旬辦理,具體辦理時間、辦理流程請考生關注合肥招生考試網的通知。如考生有課程可以免考,免考手續和畢業申請將同時辦理。請準備申請畢業的考生提前做好準備。
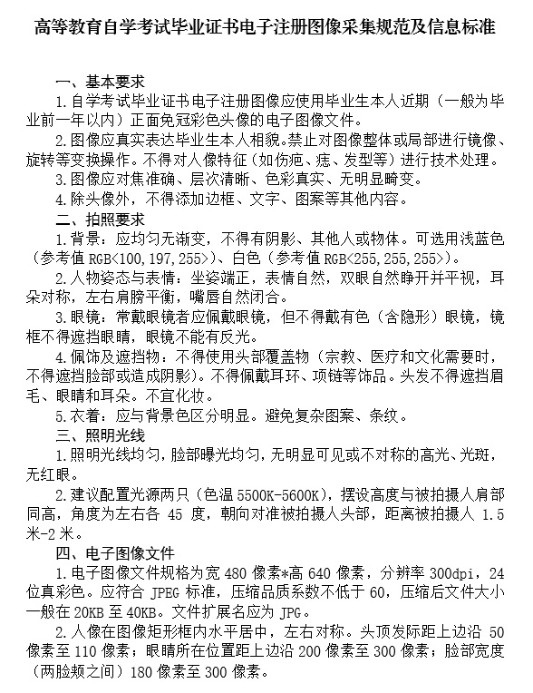
一、拍攝證件照:
考生在申請畢業時須提交一年以內正面免冠彩色頭像的證件照,證件照用于考生的畢業證書、畢業生登記表(學歷檔案)以及學信網的電子注冊,請考生認真對待,不得上傳生活照、手機自拍照,不得對照片進行美化美顏,建議考生到照相館拍照。

二、申請本科畢業的考生:
申請自學考試本科畢業的考生須具有教育部承認的專科(或以上)學歷作為前置學歷。考生須下載安裝學信網APP,通過學信網APP查詢自己的學歷信息,如在學信網APP上查詢不到自己的學歷信息,可能有以下幾個原因:
1.2001年及以前的高等教育學歷證書:考生須通過中國高等教育學生信息網(學信網,網址:https://www--chsi--com--cn.proxy.hfzk.net.cn/xlrz/index.jsp)完成學歷認證,辦理畢業時提交《中國高等教育學歷認證報告》。
2.國(境)外學歷學位證書:考生須通過中國留學網(網址:https://www--cscse--edu--cn.proxy.hfzk.net.cn)完成學歷認證,辦理畢業時提交《國(境)外學歷學位認證書》。
其它情況,考生須聯系前置學歷證書發證機構核實。
如考生取得了前置學歷后,變更了姓名或身份證號,須在11月20-21日(上午8:30-11:30,下午2:30-5:00) 攜帶以下材料到合肥市教育考試院自考科現場提交證明材料。提交的材料包括(1)情況說明;(2)身份證原件及復印件;(3)含現用名及曾用名的戶口簿原件及復印件或公安部門出具的姓名變更證明原件及復印件(姓名變更須提供);(4)公安部門出具的身份證號變更證明原件及復印件(身份證號變更須提供);(5)前置學歷的畢業證書原件及復印件、《教育部學歷證書電子注冊備案表》(2001年以后畢業須提供)或《中國高等教育學歷認證報告》(2001年及以前畢業須提供)。
三、課程成績在安徽省自學考試考生服務平臺上查詢不到的考生:
可能有以下幾種情況:
1.2015年及以前外省轉入,沒有辦理轉入確認,在安徽省自學考試考生服務平臺上查詢不到轉入成績:考生須于11月20-21日(上午8:30-11:30,下午2:30-5:00)攜帶以下材料到合肥市教育考試院自考科辦理現場確認,提交的材料包括(1)考生登錄安徽省教育招生考試院網站(https://www--ahzsks--cn.proxy.hfzk.net.cn)“自學考試>業務辦理”欄目“安徽自考2015年以前外省轉入成績查詢”,查詢到的外省轉入成績頁面截圖;(2)轉出省的成績合格證或成績證明原件及復印件;(3)身份證原件及復印件。
2.在安徽省自學考試考生服務平臺上查詢不到實踐課、畢業論文成績:考生須在11月21日前聯系主考學校將成績錄入平臺。
即日起,考生可以通過皖事通APP查看自己是否符合畢業條件。打開皖事通APP,地區選擇“合肥市”,搜索“教育考試信息服務系統”,進入合肥市教育考試信息服務系統的“自學考試業務辦理”欄目,點擊“畢業申請”,選擇“報考專業”后,即可查看畢業條件。課程名稱前打√為完成,打×為未完成。
考生查看畢業條件時可以對照安徽省教育招生考試院門戶網站(https://www--ahzsks--cn.proxy.hfzk.net.cn)“自學考試”欄目里公布的各專業考試計劃。如存在新老計劃課程的替代情況,系統則以“多選一”的方式進行呈現。畢業預判結果僅供參考,是否能夠畢業以考試院審核為準。
以上就是關于“合肥市2024年下半年自學考試畢業辦理溫馨提示(一)”的內容。獲取更多關于安徽自考的相關資訊,如安徽自考報名時間 、自考考試時間、報考條件、自考備考知識等,敬請關注安徽自考網。
來源:合肥市教育考試院
鏈接:https://www.hfzk.net.cn/DocHtml/1/Article_202410312918.html
安徽自考助學報名預約
個人信息授權與保護聲明
關閉鑒于網絡的特性,本網站將無可避免地與您產生直接或間接的互動關系,故特此說明本網站對用戶個人信息所采取的收集、使用和保護政策,請您務必仔細閱讀:
信息收集范圍
我們根據合法、正當、必要的原則,僅收集為您提供服務所必要的信息。包括:
1、您在使用我們服務時主動提供的信息
(2)您通過電話咨詢方式提供的姓名、電話、住址、微信/QQ、備注等信息。
(3)您在使用網上咨詢服務所提供的姓名、電話、住址、微信/QQ、備注等信息。
(4)您參與我們線上活動時填寫的調查問卷中可能包含您的姓名、電話、地址等信息。
我們的部分服務可能需要您提供特定的個人敏感信息來實現特定功能。
若您選擇不提供該類信息,則可能無法正常使用服務中的特定功能,但不影響您使用服務中的其他功能。
若您主動提供您的個人敏感信息,即表示您同意我們按本政策所述目的和方式來處理您的個人敏感信息。
本次報名數據服務由本網站提供,本網站不承擔由于內容的不一致性所引起的一切爭議和法律責任,報名結果以最終輔導報名系統為準。
信息使用用途
我們嚴格遵守法律法規的規定及與用戶的約定,將收集的信息用于以下用途。若我們超出以下用途使用您的信息,我們將再次向您進行說明,并征得您的同意。
1、通過微信、電話形式建立溝通,向您提供學歷咨詢服務。
2、滿足您的個性化需求。例如,學歷途徑規劃、學歷評估等。
3、項目開發和服務優化。例如,通過您的咨詢問題及服務過程中您的建議等,優化我們的服務。
4、向您推薦您可能感興趣的學校、資訊等。
5、學校推薦。例如,我們會根據您的具體要求以您所具備的條件向您推薦合適的院校。
為了讓您有更好的體驗、改善我們的服務或經您同意的其他用途,在符合相關法律法規的前提下,我們可能將通過某些服務所收集的信息用于我們的其他服務。例如,將您在使用我們某項服務時的信息,用于另一項服務中向您展示個性化的內容或廣告、用于用戶研究分析與統計等服務。
信息保護
我們僅在本《隱私政策》所述目的所必需的期間和法律法規要求的時限內保留您的個人信息。
本網站將對您所提供的資料進行嚴格的管理及保護,本網站將使用相應的技術,防止您的個人資料丟失、被盜用或遭篡改。
當政府機關依照法定程序要求本網站披露個人資料時,本網站將根據執法單位之要求或為公共安全之目的提供個人資料。在此情況下之任何披露,本網站均得免責。
由于您將用戶密碼告知他人或與他人共享注冊帳戶,由此導致的任何個人資料泄露。任何由于計算機問題、黑客政擊、計算機病毒侵入或發作、因政府管制而造成的暫時性關閉等影響網絡正常經營之不可抗力而造成的個人資料泄露、丟失、被盜用或被篡改情況時本網站亦毋需承擔任何責任。
未成年人保護
本網站將建立和維持一合理的程序,以保護未成年人個人資料的保密性及安全性。本網站鄭重聲明:任何16歲以下的未成年人參加網上活動應事先得到家長或其法定監護人的可經查證的同意。若您是未成年人的監護人,當您對您所監護的未成年人的個人信息有相關疑問時,請通過與我們聯系。
適用范圍
我們的所有服務均適用本政策。但某些服務有其特定的隱私指引/聲明,該特定隱私指引/聲明更具體地說明我們在該服務中如何處理您的信息。如本政策與特定服務的隱私指引/聲明有不一致之處,請以該特定隱私指引/聲明為準。
您必須完全同意以上協議才能使用本網站的在線報名服務。
最近更新
- 安徽合肥會計自考本科論文怎么寫? 12-03
- 安徽合肥自考可以跨省考嗎? 12-03
- 安徽合肥大自考考試難嗎? 12-03
- 合肥市2024年下半年自學考試畢業辦理須知 11-14
- 2024年下半年合肥自學考試成績復核申... 11-11
- 合肥市2024年下半年自學考試畢業辦理... 11-11
- 合肥市2024年下半年自學考試考前溫馨提示 10-22
- 2024年安徽合肥自考學士學位的申請條件 10-14
- 2024年10月安徽合肥自考報名截止時間 09-06
掃碼小程序選擇報考專業
進入在線做題學習
查看了解自考專業
查詢最新政策公告
進入歷年真題學習

Copyright 2012-2026 安徽自考網 www.jiuyunwood.com All Rights Reserved.
聲明:本站為安徽自學考試民間交流網站,近期自學考試動態請各位考生以省教育考試院、各地區自考辦通知為準。
本站地址:安徽省合肥市包河區徽州大道與九華山路交叉口信旺九華國際26樓 咨詢電話:19305518756 合作洽談:19305518756 楊老師
版權所有: ICP證:皖ICP備19014010號-20 投訴中心?|? 法律顧問:肖云律師

